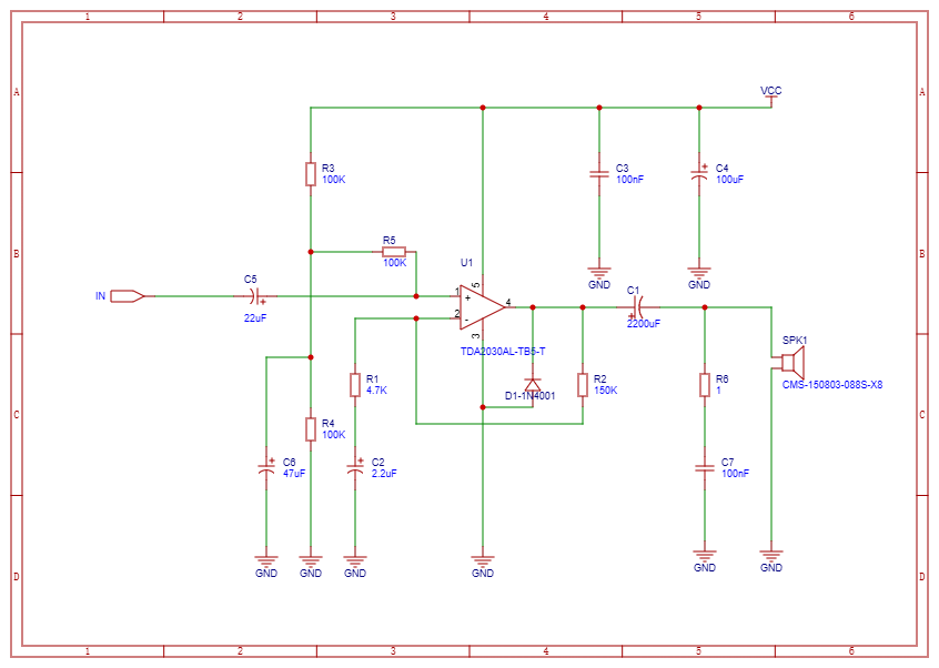
TDA2030 Hi-Fi Amplifier
SCH_Schematic1_2026-01-27 TDA2030 DESCRIPTIONThe TDA2030 is a monolithic integrated circuit in Pentawatt package, intended for use as a low frequency
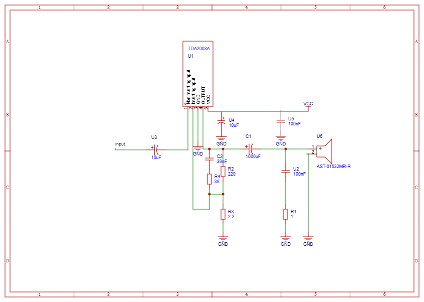
TDA2003 10W Amplifier
SCH_Schematic1_2026-01-26 TDA2003AV Features■ Improved performance over the TDA2002 (pin-to-pin compatible)■ Very low number of external components■ Ease of assembly■ Cost
LM380 2W Sound Amplifier
SCH_Schematic1_2026-01-26 (1) LM380 FEATURES DESCRIPTION The LM380 is a power audio amplifier for consumer • Wide Supply Voltage Range: 10V-22V
1.2-35V 3A Adjustable Regulator
Top Assembly Drawings LM338T_NOPB FEATURES A unique feature of the LM138 family is timedependent current limiting. The current limit circuitry
1.2 V 30V Adjustable Adapter
SCH_Schematic1_2026-01-25 LM317 1.5 A Adjustable Output, Positive Voltage Regulator The LM317 is an adjustable 3±terminal positive voltage regulator capable






